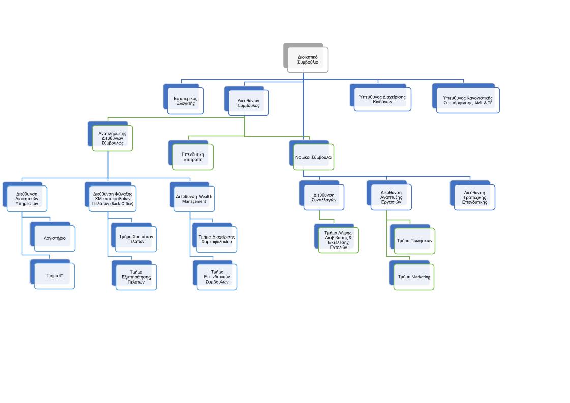
ΟΡΓΑΝΟΓΡΑΜΜΑ

Oργανόγραμμα


Αυτός ο ιστότοπος χρησιμοποιεί cookies

Αυτός ο ιστότοπος χρησιμοποιεί cookies για να διασφαλίσει ότι θα έχετε την καλύτερη δυνατή εμπειρία στην ιστοσελίδα μας.